当前位置:
首页
->
信息公开
->
政府信息公开目录
->
重点领域信息公开
->
财政资金
->
部门预决算
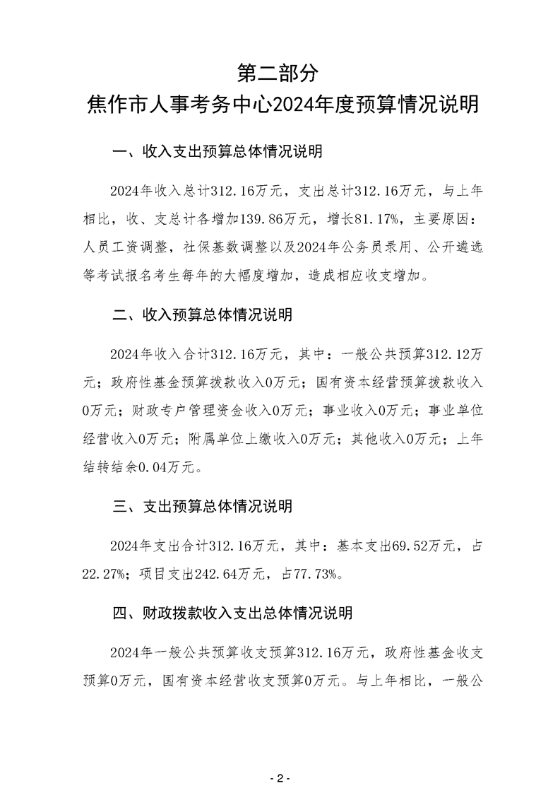
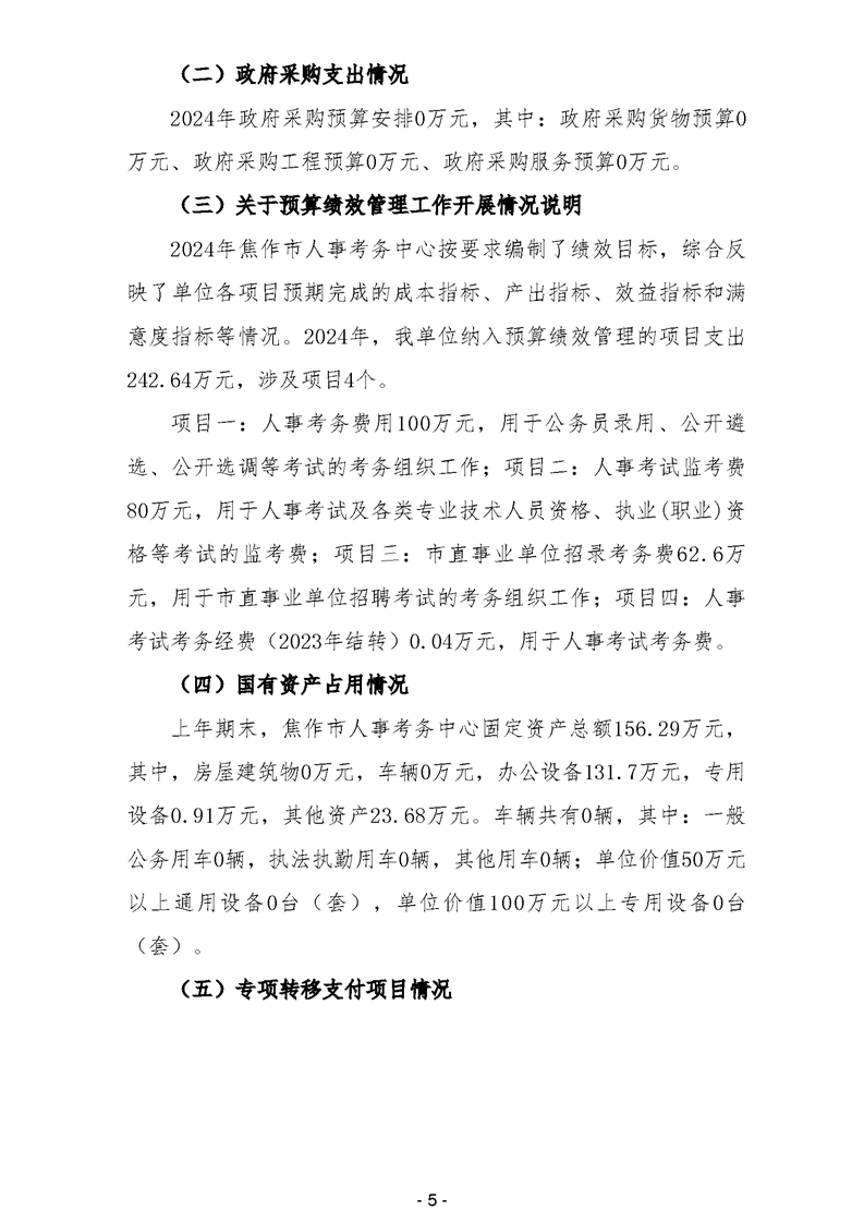
焦作市人事考务中心2024年度单位预算
来源:焦作市人力资源和社会保障局
时间:2024-03-05 15:02
阅读次数:
PDF下载:
2024年焦作市人事考务中心单位预算.pdf
【打印此页】
【关闭窗口】