当前位置:
首页
->
信息公开
->
政 策
->
行政规范性文件
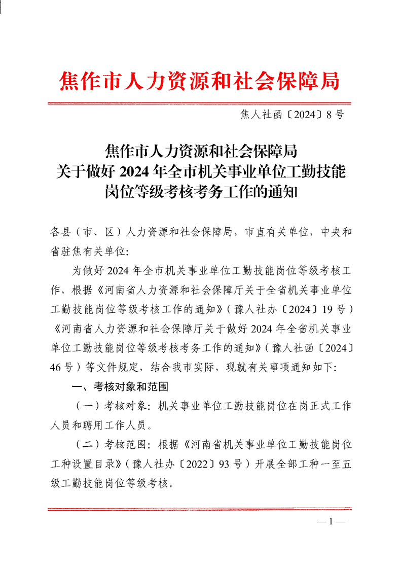
焦作市人力资源和社会保障局关于做好2024年全市机关事业单位工勤技能岗位等级考核考务工作的通知
来源:焦作市人力资源和社会保障局
时间:2024-03-20 10:42
阅读次数:
【打印此页】
【关闭窗口】