当前位置:
首页
->
信息公开
->
政府信息公开目录
->
重点领域信息公开
->
财政资金
->
部门预决算
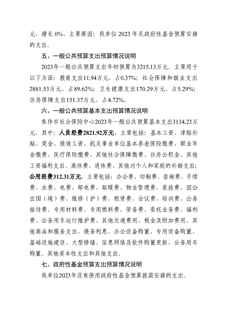
焦作市社会保险中心2023年度单位预算
来源:焦作市人力资源和社会保障局
时间:2023-02-05 08:22
阅读次数:
【打印此页】
【关闭窗口】