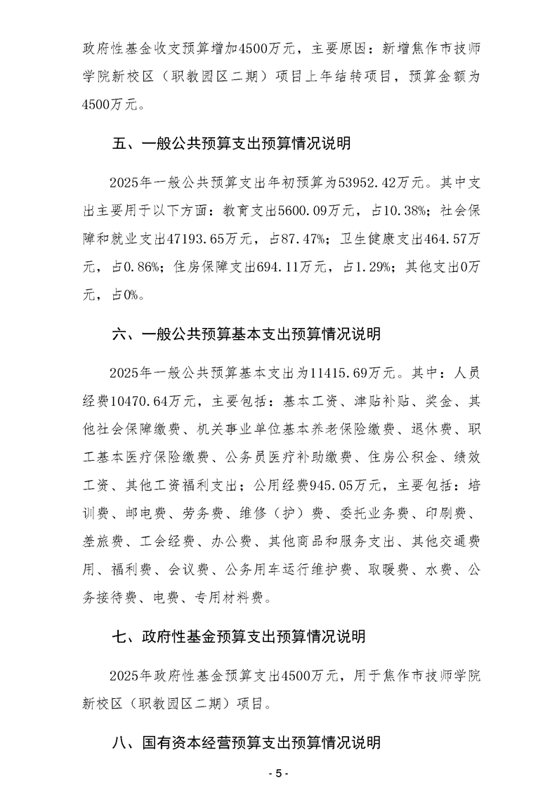
焦作市人力资源和社会保障局2025年度部门预算

来源:焦作市人力资源和社会保障局

时间:2025-03-25 09:57

阅读次数:
































































附件:焦作市人力资源和社会保障局2025年度部门预算.pdf

【打印此页】 【关闭窗口】