当前位置:
首页
->
信息公开
->
政府信息公开目录
->
重点领域信息公开
->
财政资金
->
部门预决算
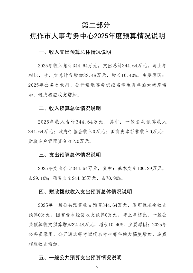
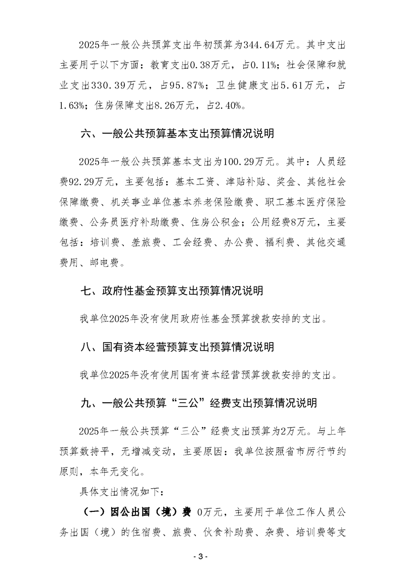
焦作市人事考务中心2025年度单位预算
来源:焦作市人力资源和社会保障局
时间:2025-03-25 10:17
阅读次数:
附件:
焦作市人事考务中心2025年度单位预算.pdf
【打印此页】
【关闭窗口】